为保障全校师生在疫情防控期间的教科研文献需求,图书馆闭馆不闭网,主动关注读者需求,协同网络与信息中心,在2月1日即实现了馆内电子资源与VPN的对接,使best365广大师生可以方便、快捷地远程访问馆内电子资源。同时,图书馆立足岗位,精准施策,积极与best365采购的数据库供应商协商开通假期漫游帐号,并收集了疫情期间限时免费的多种数字资源,通过图书馆官方微信发布推送,先后整理推荐了中国知网、万方知识服务平台、超星学术资源、博看畅销期刊、中科教育系列数据库等十多种数据库以及畅想之星电子书等免费资源,为best365师生及社会提供了有效的资源使用指引。

图书馆微信公众平台推送免费资源
此外,为进一步丰富和完善馆藏现有电子资源,给全校师生提供更加全面前沿的学术文献服务,尤其是针对学校一流学科加大信息资源保障力度,图书馆成立了OA开放系统科技文献资源建设小组,以学校一流学科为导向,深度挖掘相关学科的网络OA免费学术资源。截止目前,围绕化工、制药、材料、环境资源、机械、自动化、计算机等学科,共计搜集并整合中外文开放存取学术资源网站54个,资源类型涉及图书、期刊论文、会议文献、标准文献、专利文献、学位论文,研究报告等。此项工作将持续至今年底,届时,图书馆将对搜集的OA资源进行整合,并以学科导航的形式更新至图书馆OA资源网站页面。

OA学术资源部分截图

图书馆OA资源页面
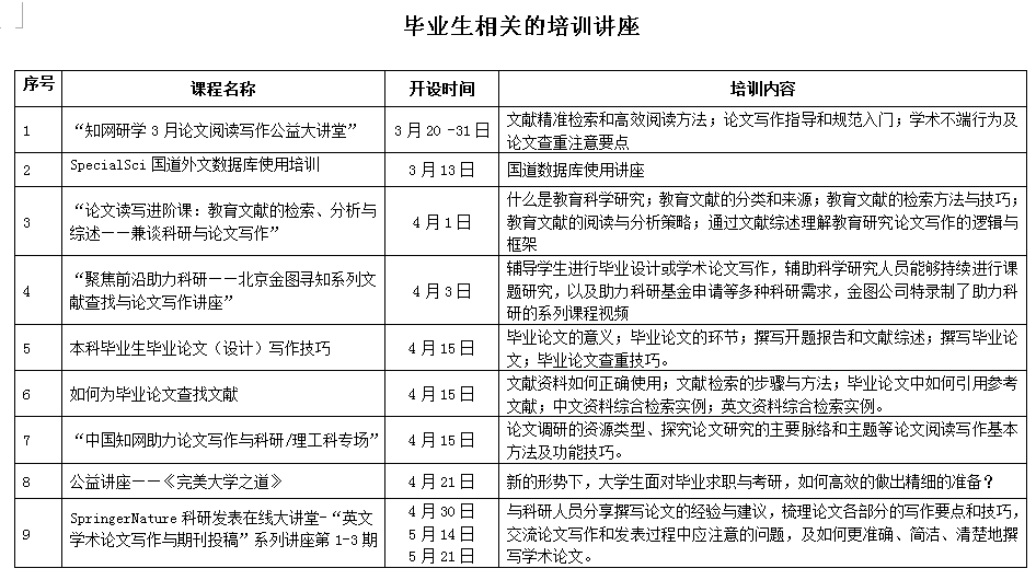
面向毕业设计,配合学校做好毕业生信息服务
在学校延期开学期间,正值毕业生毕业论文写作的关键时期,在无法提供到馆服务的情况下,图书馆以微信公众号、网站为主阵地,辅以QQ培训群,强化线上服务。一是开展线上2020年本科毕业生毕业环节的开题报告及毕业论文写作指导工作,在获知“大雅论文检测系统”可限时免费使用后,第一时间将该信息通过公众号及文献检索培训群推送给毕业生。近期,图书馆微信公众平台还发布了关于毕业生“线上答辩”流程技巧知识信息。另外,考虑到部分学科的毕业设计需要使用的工具书、手册等参考资料只有纸质版,图书馆直属党支部在4月8日开展“创新党日活动——毕业设计教师接待日”,专门为有此文献需求的教师办理外借毕业设计文献服务。

同时,图书馆信息咨询服务实时在线,及时响应来自读者的声音。除通过微信平台和网上咨询台回答毕业生相关咨询信息外,图书馆还专门创建了毕业生文献检索培训群。毕业生在撰写论文、查找中外文各类资料遇到困难时,可直接联系群内图书馆老师进行咨询。此外,图书馆还为有需求的校内师生提供网络代检代查和文献传递服务。

毕业论文(设计)指导咨询QQ群
以学校一流学科建设为引导、围绕读者兴趣需求科学开展图书馆纸质图书采购工作
为保证图书购置的准确性、有效性,杜绝“死书”、杜绝随意性采书。2020年,图书馆采取一系列措施,改革图书采访模式。一是图书馆开始实行学科化采访制,即馆内各业务骨干根据自己的专业和兴趣分学科领域负责图书的采选;二是与各个学院建立常态化联络站,随时关注各学院教师的需求,实现各个专业图书资源结构平衡,三是利用“可知”知识服务平台,让师生们进行网络图书荐购,保证选购的图书能够满足师生读者的需求;四是发挥馆员家属专业优势,全员参与选书;五是结合学雷锋教育实践基地,开展专项图书采访工作。围绕着“以读者为主体”的多渠道、多方式、多平台的图书采访模式还将不断优化、完善、规范,为图书馆服务学校教学、科研、育人提供坚实文献保障。

注:图书单价平均以每年8%价格增长,预测2019年图书单价为66.05元(码洋)。图书经费在50-60万,折扣在6-72折的情况下可购买图书5533-7968种,10513-15140册(复本数按1.9计算)
防控疫情,保障读者借阅安全
为切实做好图书馆开馆后的疫情防控工作,让广大师生更加安全、放心地借阅图书,图书馆进行了自助式图书杀菌机的多方调研,积极为接下来的招标采购工作做好准备。开馆后,图书馆将推广使用图书杀菌机,为广大读者借阅图书提供卫生保障,带来全新的阅读体验。

自助式图书杀菌机参考图