best365中国官方网站
首页
团委概况
团委简介
人员分工
组织机构
思想引领
青马工程
青年大学习
理论学习
实践育人
社会实践
学雷锋志愿服务
创新创业
挑战杯
校园文化
第二课堂
文化育人
一院一品
社团文化
学生组织
校学生会
校研究生会
大学生艺术团
大学生管乐团
青春化大新媒体中心
化大之声广播电台
大学生国旗护卫队
大学生场馆管理中心
希望剧团
学雷锋志愿服务总队
大学生理论宣讲团
共青团
团学快讯
专题专栏
通知公告
下载专区
联系我们
共青团best365中国官方网站委员会
电话:024-89389101
地址:沈阳经济技术开发区11号街
邮箱:syhgdxxtw@163.com
通知公告
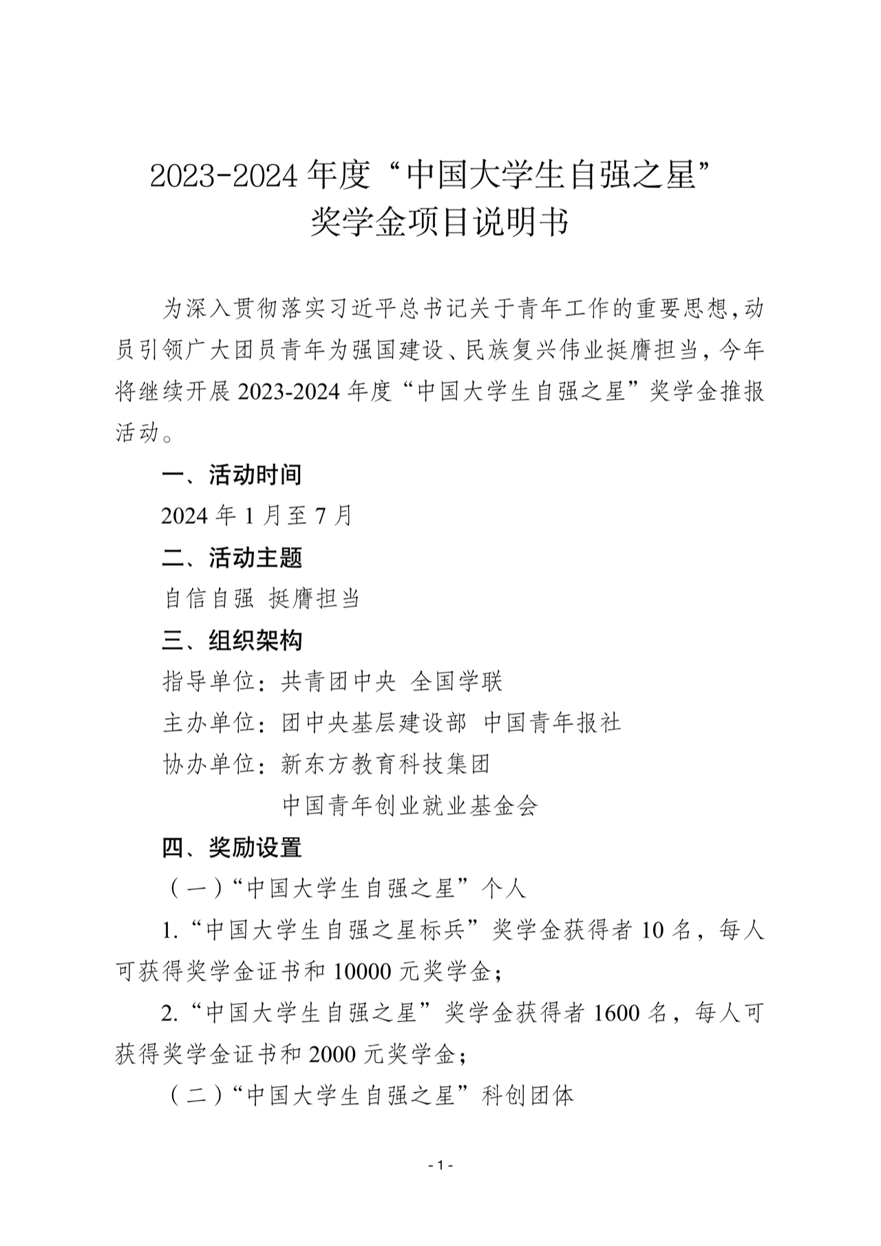
2023-2024年度“中国大学生自强之星”奖学金推报活动来啦!
2024年04月10日 18:27:09 点击:[]
上一条:
学生寒假订票专区1月10日已开通!操作指南来了
下一条:
多家主流媒体报道best365毕业生在大漠书写“化工报国”的无悔青春
【
关闭
】